- Get link
- X
- Other Apps
- Get link
- X
- Other Apps

I2c Ece353 Introduction To Microprocessor Systems Uw

Dissecting The Ergodox The Ergonomic Programmable Keyboard

I2c Pull Up Resistors Rheingold Heavyrheingold Heavy


I2c Pull Up Resistors Rheingold Heavyrheingold Heavy

I2c Pull Up Resistor Location Split From Weird Signals On

Hobby Robotics An I2c Bus Example Using The Ds1307 Real

I C Or I2c Inter Integrated Circuit Working Explanation

Resolved Faq Ina226 Choosing A Pull Up Resistor For An

Read Temperatures Using I2c Tc04 Sensors And Arduino

I2c Data Recording Doc Scanimage 5 1 Vidrio Technologies

Arduino Examples

I2c Ece353 Introduction To Microprocessor Systems Uw

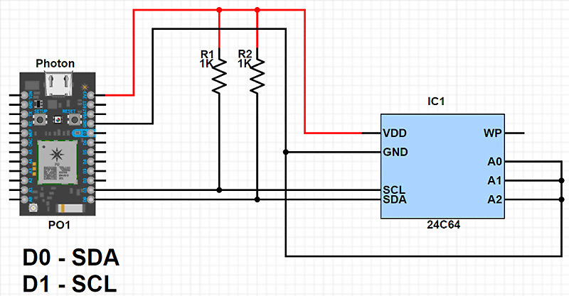
How To Use The I2c Module On The Particle Photon

Do I Need I2c Pullup Resistors On Mcp9808 Temp Sensor From

Edn Design Calculations For Robust I2c Communications
- Get link
- X
- Other Apps
Comments
Post a Comment