- Get link
- X
- Other Apps
- Get link
- X
- Other Apps

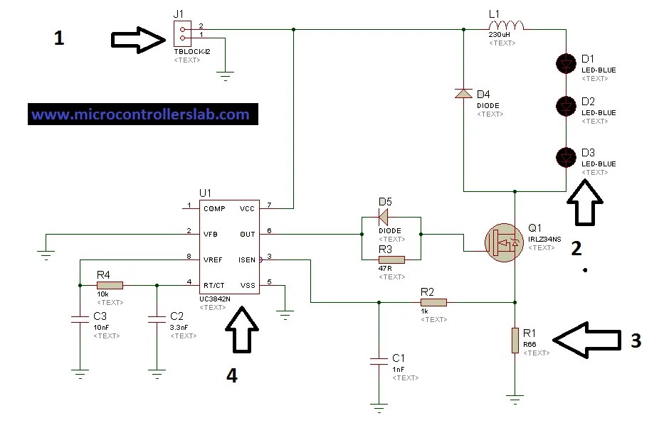
Led Driver Using Uc3842

Key Components Utilized In The Presented Led Driver

Rectangle Loop Inductance Calculator Electrical


Basic Characteristics Of Ferrite Beads And Inductors And

Ultra Low Ripple Constant Current Led Driver Design

Conduction Losses Due To The Inductor Dcr Basic Knowledge

Use Resonance With A High Voltage Piezo Driver Power

Finite Element Analysis Of A Variable Inductor For An Rscc

The Dc Dc Boost Converter Power Supply Design Tutorial

Irs29831 Led Driver Ic International Rectifier Digikey

Transformerless Led Driver Circuit For Reliable Low Cost Led

Led Driver Board With Mcp1662 High Voltage Step Up Voltage

7 Watt Led Driver Smps Circuit Current Controlled

The Difference Between Constant Current And Constant Voltage

4 5a Monolithic Led Drivers With 3000 1 Dimming Are Ideal
- Get link
- X
- Other Apps
Comments
Post a Comment